В последние годы в самых разнообразных областях человеческой деятельности, в которых необходим выбор одного из возможных образов действий, широко применяются задачи математического программирования. Это задачи оптимизации, заключающиеся в нахождении в заданной области, определяемой некоторыми ограничениями, точек экстремума некоторой функции, зависящей от большого числа переменных. В экономических исследованиях при решении проблем управления и прогнозирования производственных процессов, в проектировании и перспективном планировании и т. д. эффективно используются методы нелинейного программирования [2].
Приведем одну из классификаций задач и методов нелинейного программирования (рисунок 1).



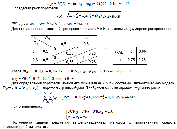
Н.
М. Куляшова