Список литературы
1. Савкина Р.В. и др. Основы коммерческой деятельности. – М.: МГУК, 2000. – 170с.
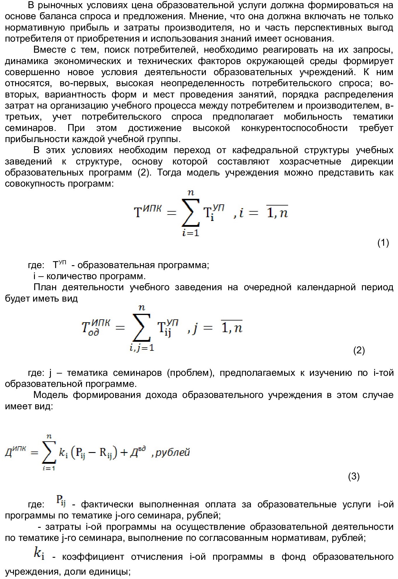
2. Царегородцев Ю.Н., Петрова А.М. Формирование альтернативных источников финансирования воспроизводства кадров // Информационные технологии в образовании: сб. науч. трудов. – М.: МИФИ, 2000. - С. 157 – 159.